Sign In | Join Free | My wpc-board.com
China DOPO TECH GROUP LIMITED logo
DOPO TECH GROUP LIMITED
DOPO TECH GROUP LIMITED To improve world’s human-machine communication through continuous innovation
Verified Supplier

14 Years

Home >

DOPO TECH GROUP LIMITED Quality Info

DOPO TECH GROUP LIMITED
Trust Seal
Verified Supplier
Credit Check
Supplier Assessment
Contact Now
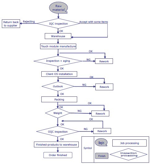
Quality Control

Quality is life of our company, we pay more attention to the quality of products and made the strictest Quality Control(QC) sytem to our products:

Quality Policy
ISO9001:2008 Quality system;Competing with Technology,Win by Quality;Exploration and innovation,Continuous Improvement

Quality target
Raw test pass rate>98%Process inspection passing rate>98%Shipment inspection passing rate>99.5%Finished products on the first test pass rate>99.3%Products through rate>98%

Certifications

DOPO TECH GROUP LIMITED Certifications
Standard: Quality Policy
Number:
Scope/Range:
Issued By:

Company Profile

DOPO TECH GROUP LIMITED

Contact Person: MrBruce Lee

Skype Send Email

Send your message to this supplier
 
*From:
*To: DOPO TECH GROUP LIMITED
*Subject:
*Message:
Characters Remaining: (0/3000)